Archie Webster

Victron to Grafana with VEDirect

Background

I have a solar set-up which powers a server to run some of my sites. The solar charge controller is made by Victron, who offer a multitude of monitoring solutions including purchasing an additional module or installing Victron OS on a Raspberry Pi.

As there will always be a server attached to the charge controller, I decided to implement a simpler monitoring solution. The charge controller has a JST header, which with a USB VE.Direct interface cable can be used to record the live status.

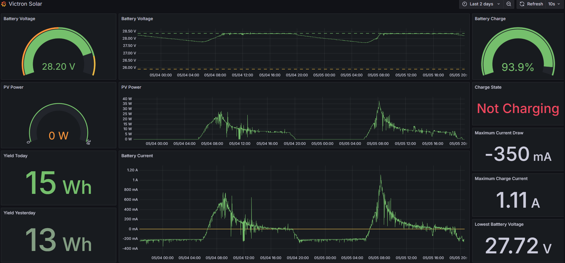
The charge controller emits packets of data at 1 second intervals. The contents of which varies between devices. The data is stored in InfluxDB where it is displayed on a Grafana dashboard.

Step by step

Bind the Victron VE.Direct cable

To make sure the Victron device is always connected to the same port I use udev rules.

After plugging in the device run this command:

Copied!

dmesg | grep usb

Look for the attributes of the most recently connected device and note the ids:

Copied!

[ 9712.299584] usb 2-2: New USB device found, idVendor=067b, idProduct=2303, bcdDevice= 4.45

Then create a udev rule with the correct vendor and product id:

Copied!

sudo nano /etc/udev/rules.d/99-victron.rules

# add:
SUBSYSTEM=="tty", ATTRS{idVendor}=="067b", ATTRS{idProduct}=="2303", SYMLINK+="victron"

Reload the udev rules:

Copied!

sudo udevadm control --reload-rules
sudo udevadm trigger

The device is now accessible at /dev/victron.

Download the NodeJS script

The code that stores the data in Influx can be found here. I run it with PM2.

Install InfluxDB

Follow the installation steps for InfluxDB V2 on the Influx website. Once installed, go to http://localhost:8086 to access the dashboard. Create a username and password for an admin account as prompted and login, then create a bucket.

Next, create an API token from the Load Data section. The first token is for the NodeJS script to add data (write access only for your bucket).

Write access in Influx
Write access in Influx

Add the NodeJS token to a .env file in the project directory, as well as the organisation and bucket name:

Copied!

PORT=/dev/victron
INFLUX_URL=http://localhost:8086
INFLUX_TOKEN=
INFLUX_ORG=
INFLUX_BUCKET=

Install Grafana

Follow the install guide on the Grafana website for your distribution.

Access the dashboard at http://localhost:3000. Then go to

Connections -> Add new connection.

Search for InfluxDB and in the setup page input the Influx URL: http://localhost:8086. Go back to the Influx dashboard and create a new token for Grafana (read access only for your bucket) and paste it in the token section. Fill in the Organisation and Default Bucket.

Influx connection in Grafana
Influx connection in Grafana

Create the dashboard

Go to

Dashboards -> New -> New Dashboard

to create a dashboard.

Then add a new visualisation.

The first visualisation

In the lower left queries section, make sure influxdb is set as the data source and write a query like this:

Copied!

from(bucket: "SolarData")
  |> range(start: -1d)
  |> filter(fn: (r) => r._measurement == "vedirect" and r._field == "voltage")
  |> group()
  |> sort(columns: ["_time"])

This query, selects from the SolarData bucket in influx a range from now to 1 day ago. It then filters the results from the measurement source vedirect which was chosen in the NodeJS script:

Copied!

const point = new Point("vedirect").floatField("voltage", parseFloat(data.V));

It then groups the multiple tables to flatten the data into a single table and makes sure they are sorted by time. The most recent data point is the last one in the table.

After refreshing the query you can switch to the table view to view the raw data.

Click on Time Series in the top right and change the graph type to Gauge. Give the panel a title, then make sure that it selects the last (most recent) value:

Change the units to Millivolt and enter the maximum and minimum voltages that you want displayed:

At the bottom you can add the thresholds of the outer ring:

Additionally

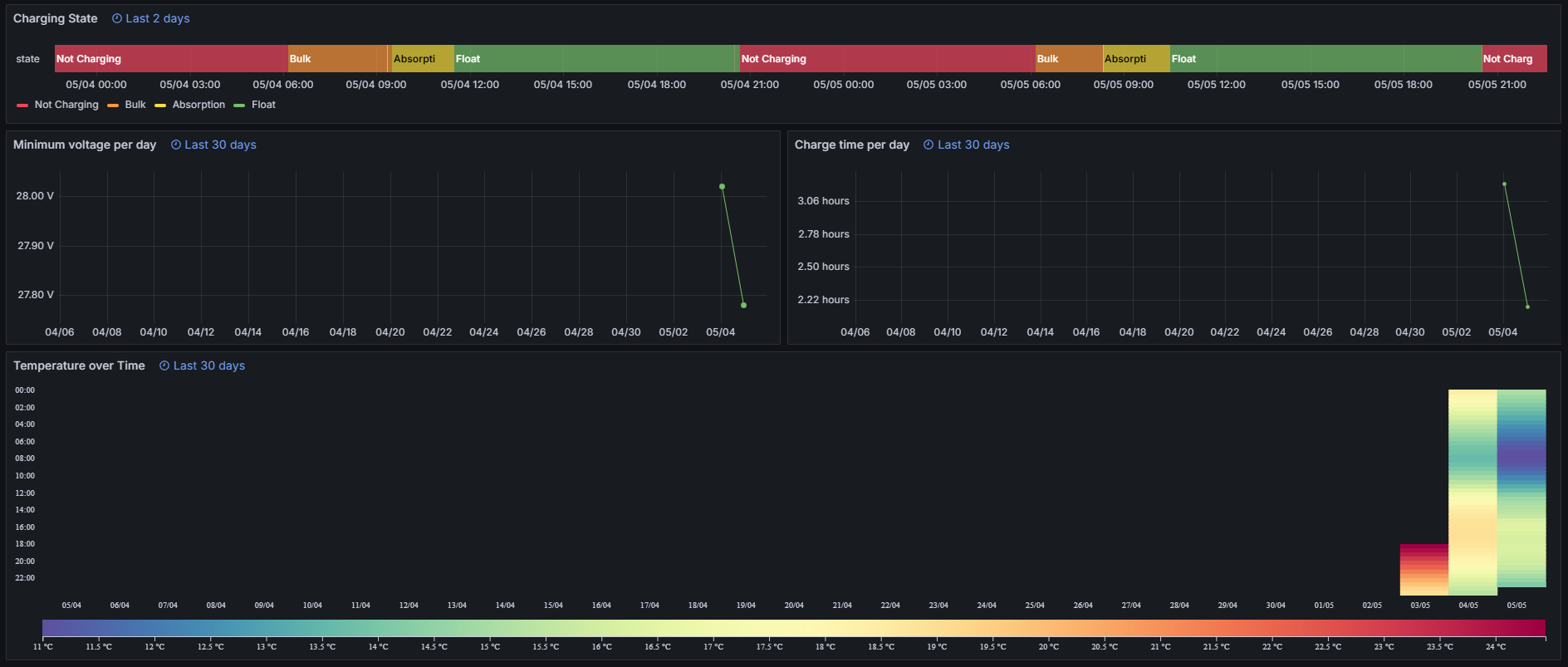
Grafana can query for any question you have about the data. For example:

My dashboard also includes the data from a BME680 temperature sensor: